光控開關電路
光控開關電路是一種能夠通過光線變化開閉的電路。光控開關,首先需要一個光敏電阻。當它遇到光照時,電阻會發生改變,從而達到控制電路開關的目的。該裝置適合作為街道、宿舍走廊或其它公共場所照明燈,起到日熄夜亮的控制作用,以節約用電。
mos管光控電路圖
下面是一個簡單的電路設計,根據光強度打開/關閉LED等負載。這里電路中的負載通過 MOSFET 進行控制。
所需組件:
制作這種帶有MOSFET的光控開關所需的元件主要包括:IRFZ44N MOSFET、LDR、4.5Mohm電阻、12V LED 燈帶負載和 9V 電池供電。
光控開關與MOSFET的連接如下:

IRFZ44N MOSFET 的漏極端子連接到 LED 的負極端子。
4.5Mohm 電阻的負極端子連接到 MOSFET 的源極端子,正極端子連接到 LED 的正極端子。
LDR 正極端子連接至 MOSFET 的柵極端子,負極端子連接至 MOSFET 的源極端子。
電阻器的一端連接到電池的正極,柵極端連接到電池的負極或GND。
工作原理
夜燈是一種非常小的電氣燈具,用于在黑暗區域或某些區域在某些特定時間(例如緊急情況或夜間)變暗的情況下提供便利。該MOSFET用于自制光控開關。高效率的照明燈具可以根據多種因素進行調整,例如:日光或占用的可用性。
LDR或光敏電阻是一種受光控制的可變電阻器。該電阻的功能是光電導,這意味著電阻會根據光強度而變化。當光照強度增加時,LDR的阻值會降低。基于光電導性,一旦入射光強度增強,材料的電導率就會增強。光電導材料具有這種特性,因此可用于光激活和暗激活等開關電路以及光敏檢測器電路。
光敏電阻器是用高阻半導體簡單制成的。當落在器件上的光具有足夠高的頻率時,通過半導體吸收的光子提供足夠的能量來束縛電子以移動到導帶中。因此產生的電子將導電以降低電阻。該電路中的 LDR 必須連接到外部,因為其傳感表面必須暴露于需要檢測光水平的環境區域。
光敏電阻的光敏度會根據周圍溫度而有很大波動。此外,這些電阻器通常會表現出 10 毫秒或以下的延遲,或者在光暴露到隨后的電阻下降之間的延遲。
在上述電路中,LDR(光敏電阻)是一個可變電阻,其電阻值隨著入射光強度的增加而減小。根據光的強度,電路將打開或關閉 LED,這意味著當 LDR 檢測到高光強度時,LED 將自動關閉,而在低光強度時,LED 將打開。在此,類似負載的 LED 可以借助 MOSFET 進行控制。這個簡單的光控開關會自動工作,在夜間打開燈,在白天關閉燈。
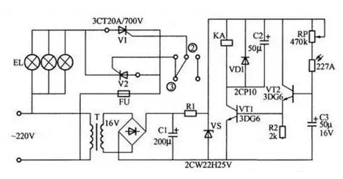
光控開關電路原理圖
光控開關電路如下圖,主要特點是白天有光照,燈泡不亮,夜晚黯淡無光,電路自動通電,燈泡亮起。
白天在較強光照下,光導管227A(一種光敏電阻)兩端阻值很小,約20~50kΩ,晶體管VT2獲得基極電流而導通,VT1從R2上得到正偏電壓也導通,繼電器線圈KA得電,繼電器的常閉觸電②、③斷開,兩只晶閘管V1和V2沒有觸發信號而不導通,因而燈泡EL不亮。

夜幕降臨時,隨著光照強度下降,光導管227A的阻值不斷增加,最終可達1MΩ左右,VT1因基極電流太小而截止,VT1也相應截止,繼電器KA失電釋放,常閉觸電②、③閉合,晶閘管V1、V2因其兩控制相連而處于雙向導通狀態,電源被接通,照明燈亮。
圖中,電容器C3用于防止夜間瞬時強光干擾引起照明燈熄滅。而當光亮強度在臨界點附件緩慢變化時,易引起繼電器顫動而使燈光閃動,C2可以過濾掉脈沖電流,避免照明燈閃亮。
〈烜芯微/XXW〉專業制造二極管,三極管,MOS管,橋堆等,20年,工廠直銷省20%,上萬家電路電器生產企業選用,專業的工程師幫您穩定好每一批產品,如果您有遇到什么需要幫助解決的,可以直接聯系下方的聯系號碼或加QQ/微信,由我們的銷售經理給您精準的報價以及產品介紹
聯系號碼:18923864027(同微信)
QQ:709211280

