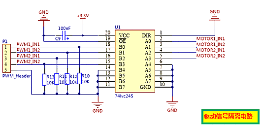
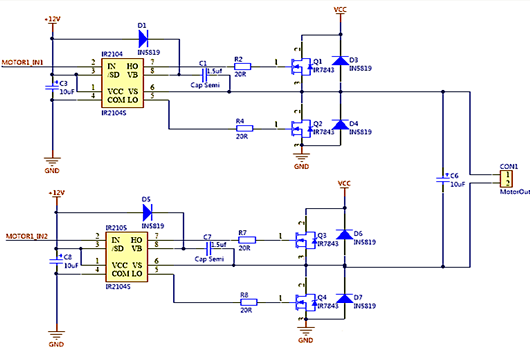
MOS驅動電路原理圖




其中12的升壓電路是為了給橋臂驅動芯片IR2105供電使用。這種芯片有很多替代品。
重點說明MOS橋的電路模型:
1.首先,很多電路中,MOS管柵源兩極的并聯電阻,主要是為了放電,因為MOS管內部類似于一個電容,如果PWM信號 Dout沒有下拉功能,MOS導通后就會一直處于導通狀態,這里并聯一個電阻后,當Dout變成低電位時,可以把MOS管結電容的電放掉!如果信號有下拉功能,可以取消此電阻。
2.半橋驅動電路的關鍵是如何實現上橋的驅動。圖2中C1為自舉電容,D1為快恢復二極管。PWM在上橋調制。當Q1關斷時,A點電位由于Q2的續流而回零,此時C1通過VCC及D1進行充電。當輸入信號Hin開通時,上橋的驅動由C1供電。
由于C1的電壓不變,VB隨VS的升高而浮動,所以C1稱為自舉電容。每個PWM周期,電路都給C1充電,維持其電壓基本保持不變。D1的作用是當Q1關斷時為C1充電提供正向電流通道,當Q1開通時,阻止電流反向流入控制電壓VCC。D2的作用是為使上橋能夠快速關斷,減少開關損耗,縮短MOSFET關斷時的不穩定過程。
D3的作用是避免上橋快速開通時下橋的柵極電壓耦合上升(Cdv/dt)而導致上下橋穿通的現象。Q4 主要是續流二極管,MOS中本身有寄生二極管,但是怕遭不住啊,電路中感性電路,如電機,可以通過該二極管進行釋放。
3.電機反向電壓!相對于電池的供電電壓,本來接電源正極的電機一端變成了負極,而電流方向不變。一般出現在斷電瞬間。而在不同器件的反向電壓,比如mos的反向電壓由于電機反向電壓過大,通過電源反向加載mos兩端。
而另一方面,電機斷電的瞬間電流方向不變,電壓方向(變成供電電源)的負極與電池的正極相連 ,那么通過二極管就可以釋放其中的能量。
續流二極管都是相對于電源反并聯在線圈的兩端,因為線圈可能會產生數倍于電源的反向電壓(反向電壓指的是 電機的電壓與電源電壓 高勢點,低勢點結點相同),反向作用于電路其他器件,反向給電路供電,比如mos,三極管等器件。在全橋電路當中,先把電源視為導線,全橋中間的負載,反作用于MOS電路及其他器件。
4.電感在上電的瞬間 由于阻礙電流的增大,和正向磁通變化,會在電感兩端產生反向電動勢,及 與電源電壓 高勢點,低勢點結點相同)
當接通電路時,電感的電動勢方向是阻礙磁通的增加,也就是說阻礙電流的增加,為上正下負;(電源的正極與電機的正極同一結點)
當切斷電路時,電感的電動勢方向是阻礙磁通的減少,也就是說維持原來電流,為上負下正,充當電源;(反向電壓)
5.電壓斷掉,電感的電動勢反向,線圈產生的感應電動勢通過二極管和線圈構成的回路做功而消耗掉,叢而保護了電路中的其它原件的安全。比如繼電器反并聯肖特基二極管。
設計注意要點
脈沖底部的毛刺通常不會造成同時導通,注意死區時間的控制。但毛刺太大的話,注意很可能是共同導通造成的短路電流的影響。兩管的驅動電路的電阻不能太大。
〈烜芯微/XXW〉專業制造二極管,三極管,MOS管,橋堆等,20年,工廠直銷省20%,上萬家電路電器生產企業選用,專業的工程師幫您穩定好每一批產品,如果您有遇到什么需要幫助解決的,可以直接聯系下方的聯系號碼或加QQ/微信,由我們的銷售經理給您精準的報價以及產品介紹
聯系號碼:18923864027(同微信)
QQ:709211280

