反激中RCD鉗位電路的電壓分析

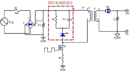
一:如上圖紅框里面的電路是反激電源的鉗位電路,用的RCD鉗位,這一個電路在開關電源中非常常見,可以說現在市面上的反激大部分是用的這一電路。
設計這個電路的目的是吸收反激變壓器漏感的能量,限制MOS功率管的最大反向峰值電壓。
但是設計的時候我們怎么選取是一個很大的問題,RC吸收損耗太重會影響整機的效率,如果RC損耗太輕的就會影響MOS管的電壓尖峰,導致尖峰太高MOS管電壓應力超。
二:設計RCD吸收電路之前,我們要清楚為什么需要設計這一電路,目的是什么。對于反激變壓器都知道是有漏感存在的,首先需要知道漏感是一個什么。
我們知道變壓器主要是由初級線圈,次級線圈與磁芯組合而成,它是利用電磁感應的原理來改變交流電壓的一種元器件,理想的變壓器是沒有損耗的并且沒有漏磁通,
但是實際中的電感是有損耗與漏磁通,初級線圈所產生的磁通不能都通過次級線圈,產生漏磁的電感就是漏感,也就是說在漏感中的能量是不能傳遞到副邊的,
這一部分能量只能在原邊,不能傳遞到副邊的這些能量我們的需要處理,可以通過一些電路來吸收掉,或是返回到輸入母線上去,這就有人會設計所謂的無損吸收,但是在實際應用中比較復雜并且EMI不好。
所以大多數都是用RCD損耗掉了,那我們設計RCD的目的就是把漏感能力吸收掉,但是不能把主回路的能量損耗掉,否則會影響整機的效率。要做到這點必須對RC 參數進行優化設計。

三:我們來分析下RCD吸收的整個過程,
當MOS管開通的時候電感電流上升到Ip時MOS管關斷,漏感上的能力不能傳到副邊,這時候只能通過D6給C3充電,把所以的能力都充到C3上,
當C3比較小的時候,那么C3上的電壓Vc就上升的比較高,這時候為了MOS管的應力,我們可能會加大C3的容量,具體可以通過測試實際的波形來判斷。
但是,我們不希望電容太大,如太大會導致關斷的時候C3上的電壓Vc小于反射電壓Vr,導致副邊反射過來的電壓Vr一直在給RCD充電,導致整機效率低。
電容的選擇我們需要剛好適合我們MOS管的Vds電壓。
我們的電阻的選擇也不能太小了或太大,如果太小了會導致Q1沒有開通前,C3上的電壓已經掉到了反射電壓Vr了,這時候反射電壓Vr又會對RCD充電損耗輸出的能量。
電阻值太大會導致我們在開機與短路的時候會出現MOS管電壓應力超
我們如圖上的C3上的電壓波形3一樣,就是關斷的時候電壓上升到Vr以上,當MOS管的開通的時候C3電容上的電壓沒有下降到Vr,并且當下次開通的時候C3上的電壓還沒有掉到0V.這是我們的最佳選。

四:鉗位電路上的電阻與電容的選擇。
VDS是MOS管的額定電壓,我了留有余量我們一般都是取MOS管的額度電壓的0.9倍。
Vc是RCD上C的電壓
Vin-max是輸入的最大電壓
Vc=0.9VDS-Vin-max
f為開關頻率
Ip原邊的峰值電流
漏感上的能量都被電容吸收,然后都損耗到電阻R1上。
電阻上損失的功率Pr=Vc^2/R1,實際的電阻需要取2倍的Pr
漏感中轉過來的能量WR=Wlr1+Wlr*Vr/(Vc-Vr)
轉換成功率就是Pr=1/2*f*Lr*Ip^2{1+Vr/(Vc-Vr)}
Vc^2/R1=1/2*f*Lr*Ip^2{1+Vr/(Vc-Vr)}
R1=2(Vc-Vr)*Vc/(Ip^2*f*Lr)
鉗位電容C3的取值
△V一般取Vc的5%-10% ,
C3≥Vc/(△V*R1*f)
在電阻與電容選定后,實際的電路中還需要測試看是不是我們需要的值。
〈烜芯微/XXW〉專業制造二極管,三極管,MOS管,橋堆等,20年,工廠直銷省20%,上萬家電路電器生產企業選用,專業的工程師幫您穩定好每一批產品,如果您有遇到什么需要幫助解決的,可以直接聯系下方的聯系號碼或加QQ/微信,由我們的銷售經理給您精準的報價以及產品介紹
電話:18923864027(同微信)
QQ:709211280
〈烜芯微/XXW〉專業制造二極管,三極管,MOS管,橋堆等,20年,工廠直銷省20%,上萬家電路電器生產企業選用,專業的工程師幫您穩定好每一批產品,如果您有遇到什么需要幫助解決的,可以直接聯系下方的聯系號碼或加QQ/微信,由我們的銷售經理給您精準的報價以及產品介紹

