調速開關采用電子電路或微處理芯片去改變電機的級數、電壓、電流、頻率等方法控制電機的轉速,以使電機達到較高的使用性能的一種電子開關。
對交流電機而言,調速方式有:電感式調速,抽頭式調速,電容式調速,控硅調速,變頻式調速。
對直流電機而言,調速方式有:電樞回路電阻調速,電樞電壓調速,晶閘管變流器供電的調速,大功率半導體器件的直流電動機脈寬調速,勵磁電流調速。
現在的電機調速很多使用的是可控硅,也就是晶閘管,它主要是利用了一個PWM的控制原理。即讓一個方波去控制可控硅,當方波處于高電平時,可控硅開啟,方波處于低電平位置的時候,可控硅截止。這樣調節高電平與低電平的比例(專業上稱為占空比),就可以改變電路導通和截止的時間比例,當全程導通時,風扇就全速運行,而全程不導通時,風扇就停止工作。同樣的可以實現,半速,1/4速,3/4速等不同轉速運行方案,理論上可以實現無級變速的可能。


電動工具調速開關電路圖:
工作原理:
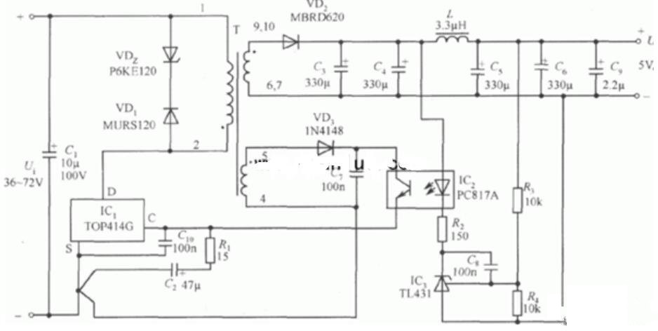
C1為輸人濾波電容,VDz和VD1組成一次側鉗位保護電路。R1為控制端電阻,C2是旁路電容。TOP414GC-S端之間并聯的C10是防止在控制端出現高頻干擾時而引起觸發斷電電路誤動作。
紅外遙控風扇調速開關的原理電路分析


調速開關原理_調速開關電路
如圖所示為紅外遙控風扇調速開關電路。該電路由紅外發射器和紅外接收、譯碼器組成。紅外發射器包括由IC1及D1、R1、R2、C2等組成的低頻多諧振蕩器和由IC2及R3、R4、C4、C5、W1等組成的多諧振蕩器。其中IC1對應的振蕩周期為T=t充+t放,且t充=0.693R2C2,圖示參數對應約為400μs;t放=0.693R1C2,圖示參數對應約為15ms,輸出波形的占空比約為3%。IC2對應的振蕩頻率有兩種:f1=1.44/(R3+2R4+2Rw1)(C4),f2=1.44/(R3+2R4+2Rw1)(C4+C5),圖示參數對應的頻率分別為f=20kHz,f2=10kHz。另外IC1的輸出波形控制IC2的振蕩情況,當IC2的脈沖波形為低電平時,振蕩器Ic2不工作。紅外發射管采用SE303A型,脈沖編碼調制波形如圖(a)中所示。
紅外接收管采用與發射管匹配的PH302,也可用3DU型的光敏三極管。集成電路IC1為四運放LM324,其中IC1a。和L、C2回路組成20kHz(或10kHz)的選頻放大器,IC1b、BG1為放大器,IC1c和R17~R20組成電壓比較器。信號經檢波,再經R16、C7延時150ms后加至電壓比較器的反相輸入端,只有當信號電壓超過同相端的偏置電壓時,IC1c的輸出才會由高電平轉為低電平。
因此發射時按壓時間(AN)應不小于150ms。集成電路IC2采用十進制計數器/脈沖分配器CD4017,選用8個輸出端BG1~BG5、BG7~BG9,內部依次經R25、R27、R26、R23、R24,并與R28分壓后加至電壓比較器Icld的同相端。IC3(555)、IC1d、BG4等組成具有恒流源的占空比可調的多諧振蕩器。占空比的大小取決于加至IC1d的同相端的偏置電壓的高低。
IC1d的輸出經BG5反相后觸發SCR雙向可控硅,通過控制其觸發的導通時間來改變交流電壓的平均值,從而改變相應轉速。對應于IC2的輸出BG1~BG5,風扇有5擋風速不同的連續風,在輸出BG7~BG9時,則對應于3擋陣風和微風。本電路的發射采用紅外脈沖編碼,對相距5~10m范圍內的接收譯碼器,能可靠地接收、譯碼,并可實現對風扇5種不同的風速(連續風)和三擋陣風、微風的換擋控制。
烜芯微專業制造二極管,三極管,MOS管,橋堆等20年,工廠直銷省20%,上萬家電路電器生產企業選用,專業的工程師幫您穩定好每一批產品,如果您有遇到什么需要幫助解決的,可以點擊右邊的工程師,或者點擊銷售經理給您精準的報價以及產品介紹
烜芯微專業制造二極管,三極管,MOS管,橋堆等20年,工廠直銷省20%,上萬家電路電器生產企業選用,專業的工程師幫您穩定好每一批產品,如果您有遇到什么需要幫助解決的,可以點擊右邊的工程師,或者點擊銷售經理給您精準的報價以及產品介紹

